Yomut

Yomut
Yomut
A Yomut Turkmen in traditional attire, Cheleken Island, early 20th century.
Regions with significant populations
Turkmenistan and Iran, east coast of Caspian Sea
Languages
Turkmen (Yomut dialect), Persian
Religion
Sunni Islam
Related ethnic groups
Turkmens, Iranian Turkmens

The Yomut (Turkmen: Ýomut) is a large ethnographic group within the Turkmen people and historically one of the five major tribes of Turkmenistan.[1][2] The Yomut have maintained a distinct cultural identity and continue to live primarily in Turkmenistan, Iran, and Uzbekistan.[3][4]

The earliest depictions and descriptions of the Yomut date back to the 16th century. The first official guidebook about the Yomut and the neighboring ethnic groups was written by Clement Augustus de Bode, titled On the Yamud and Goklan Tribes of Turkomania.

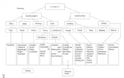
The Yomut Social Divisions

The Yomut Turkmen were traditionally organised not as a unified tribal confederation under a single centralised authority, but rather as a loose coalition of autonomous clans and lineages, each often led by its own local khan or chieftain. While all were identified under the broader Yomut name, these groups operated semi-independently, forming alliances as needed for mutual defense or political interest. Because of this decentralised structure, scholars such as Richard Tapper consider the Yomut not a formal confederation, but a "coalition"—a distinction used to differentiate tribal groups lacking centralised leadership. This flexible political organisation allowed the Yomut to remain resilient and independent in the face of external control, but also made them prone to internal rivalry unless unified by external threats or charismatic leadership. [5]


The Yomut are divided into two primary geographical categories:[6]

  • Gurgan (Turkmen: Balkan Yomutlary; Also called Gorgan or Gutlytemir): The Gurgan Yomut live in the Gorgan Plain of Iran and the southern bank of the Caspian Sea in Turkmenistan.
  • Khiva (Turkmen: Dashoguz Yomutlary; Also called Bayramsly): The Khiva Yomut live to the immediate west of the city of Khiva, across the border in Turkmenistan.

Additionally, the Yomut are traditionally divided into three main tribes:

  • Jafarbay/Jafarbai: : One of the major Yomut tribes with deep historical roots.
  • Atabay/Atabai: : Another prominent and sizable tribe within the Yomut community.
  • Bayramshali: : A smaller, yet culturally significant tribal group among the Yomut.

While the tribes within the Yomut do not show significant differences, there are noticeable variations in dialect and minor cultural practices between the groups.

The Yomut have historically been categorised as one of two social classes, with some considering sedentary fishers to be a separate third class:[6][7]

  • Chomur: The chomur are agricultural, historically using rainfed agriculture to cultivate wheat and barley. Historically they practiced a form of semi-nomadism, living year-round in yurts, and migrating for short, periodic times.
  • Charwa (Also called Chorva) The charwa are fully-nomadic pastoralists, herding sheep and goats to sell in regional markets.
  • Aouchi (Also called Seyad): The aouchi are fishers who live on the south-eastern coast of the Caspian Sea. They fish for the entire year, and seasonally hunt waterfowl.


Culture

Yomut child's tunic, early-mid 20th century

Yomut culture is unique from other Turkmen tribes, especially in its traditions, rituals, and customs.

The Kusht Depdi dance, a defining aspect of Yomut culture, is the only traditional dance among Turkmen tribes. It was initially performed as a ritual to heal the sick, then as pre-war saber dance called "Zekr-e Khanjar" and later evolved into a celebratory dance. Accompanying this, Ghazal, a form of spontaneous singing or competition, is primarily performed by elderly women, though men occasionally use it to invite others to the Kusht Depdi. Carpet weaving is another remarkable part of Yomut life, just as with other Turkmen tribes. The Yomut are especially noted for their unique two-sided carpets, unique for the tribal practice.

Among Gurgan Yomut who live on the shore of the Caspian Sea, fishing is an extremely significant part of life. Based on local estimates, there are at maximum 40 fishers in every village.[7] Historically, the Eurasian carp was the most commonly caught fish, however due to environmental loss and overfishing, their population has significantly declined since 1992. Today, almost no Eurasian carp are caught.[8] In recent years, Yomut have adopted modern fishing tools such as galvanized fishing nets and motorboats, though these have also been blamed by locals for a decline in the quantity and quality of fish. Galvanized nets are known locally as "Namardi nets", Narmardi literally meaning invisible, but colloquially used to refer to something considered unmanly.[8]

High-class Yomut women from Krasnovodsk, Turkmenistan wearing Kasaba

Yomut women are recognized by how they wear their headscarves, which are placed on top of the head, showing the hair, without being tied. They also wear a distinctive headgear called Kasaba. The Yomut are one of the few Turkmen tribes where women traditionally wore earrings, known as "Gulak halka" (ear wheel). A pair of antique Yomut earrings once sold for over 250,000 euros, highlighting their cultural and historical value. Yomut men, on the other hand, traditionally wear a red coat called "don" and a round cap called "tahya."

Ornaments play a significant role in Yomut attire, with designs often inspired by their seafaring lifestyle. These motifs, primarily representing waves in blue and white, are known as "Yomut yaka" and can be found on both men's shirts and women's dresses.

History

Early history

Nadir Shah in 1740 sent a letter to the ruler of Khiva, Ilbars Khan, asking him to come to ask for forgiveness. The envoys of Nadir Shah with a letter arrived at the Ilbars camp, which was headed by 20 thousand horsemen, consisting of Yomuts, (other) Turkmens, Kazakhs and Uzbeks. The letter said: "Several times with the predatory tribe of Yomuts for the purpose of robbery, you raided the vicinity of sacred Mashhad and each time experienced misfortune and, having suffered defeat, defeated, went (back) to Khiva. Despite my peacefulness, three thousand people from the Yomut tribes, with the aim of making a night raid, arrived in Chardjuy. Upon learning of this, the troops of (Nadir Shah) destroyed them in one blow and scattered them like the stars of the Big Dipper. Most of them were killed and taken prisoner, and (only) a small number with a thousand disasters made it to safety.

Khvia Khanate

It is said that at the end of the reign of Shahgazi Khan (c. 1181 x. - 1767) the Yomuts and Choudors captured Khiva. As a result of attempts at resistance, the khan was overthrown from the throne.

In the same year, some of the dignitaries, hostile towards Muhammad Emin-inak, began to fight against him. For this reason, the inak went to the yomuts, (but) after 18 days Abd-us-Sattar-bai was brought from there. At this time, the dominance of the Yomuts already crossed all borders, and their cruelty and oppression burdened the population to the extreme (fukara).

As a result, Muhammad Emin-inak, Abd-us-Sattar-bai and Abd-ur-Ra-khim-mekhter opposed the Yomuts, but were defeated in the battle of Arab-khane. Pursuing them, the Yomuts stopped at Kara-Tepe and began to prepare for a siege. Some (from the Khivans) began to talk about peace; when the dignitaries (umara) came out and met with the chiefs of the yomuts, they were seized, and at the same time, the yomuts, taking advantage of the fact that the city dwellers were persecuting the teke and the salyrs, seized the city of Khiva .

The Yomuts, with the help of the Aral people, conquered Kungrad, (after which) the power was in their hands.

They put Khan Geldy-inak at the head of the power, who was an adherent and well-wisher of this (Turkmen) tribe, and they did not reckon with other dignitaries, starting with Muhammad Emin, and even treated them with contempt. Themselves at this time began to rob the people, stealing their property and women and insulting him in every possible way.

In 1770, Muhammad Amin-biy, the leader of the Uzbek tribe of Kungrats, defeated the Yomuts and established his power in the khanate.

In 1779, by order of Mohammed Emin-inak, an army of Yomuts, who belonged to the Khorasan and Gurgan Turkmens, came to the outskirts of Khiva. Let it be known that these Yomuts belonged to two different clans (taif): some were called bairam-shahli, and others - choni-sheref, also known under the nickname kara-choka. Mohammed Emin-inak accepted them for service. After that, both of these troops went to war with his enemies.

During the reign of the son and successor of the inak Evez-biy (died March 13, 1804), the Yomuts, apparently, were not in openly hostile relations with him, judging by the fact that he fled to their territory in 1206. (1791 | 92) Pahlavan Quli Bai was extradited by them to the Inak, due to the fact that they "were afraid of his anger and severity."

After the death of Evez-biy in 1219 h. (1804/05) power in Khiva passed to his son Eltuzer, who soon declared himself Khan. From all over the country, the tribes of Turkmens, Kara-Kalpaks and Uzbeks came in whole detachments to congratulate him, but the Yomuts, who, having lived in Urgench for 60 years, did not obey the Khiva khans, laughed at Eltuzer Khan and showed disobedience.

Eltuzer Khan, after ascending to the khan's throne, gave out support to the troops and went to pogrom the Yomuts who lived on the edge of the desert towards Astrabad - the territory of Iran and Gürgen, located south of the city of Khiva. Some of them lived sedentary, while most were nomads. There were approximately 12 thousand families (at the beginning of the 19th century). Each family has two riders, they have thoroughbred horses and are good at pike and saber. So, this tribe was divided into two parts. Some decided to obey, saying: "We cannot leave the homeland of our ancestors and how can we live in a foreign country!" Some of them refused to obey because Eltuzer Khan suggested to them: "If you give up your raids, disobedience and robberies and live like other subjects, paying taxes from sheep, camels and agriculture, then it's good, otherwise, leave our state. " After some time Eltuzer Khan sent a messenger to the yomuts in Astrabad with oaths and assurances to say: "Together with your families and kin, return to the homeland of your ancestors, we will show you affection and love, you will participate in the use of our wealth." Yomuts joyful and cheerful began to return. Eltuzer Khan again handed them their former possessions, so that they could start farming.

After Eltuzer Khan in 1221, H. (1806) power passed into the hands of Mohammed Rahim Khan (1806-1825), to whom the Yomuts also obeyed.[9]

The Yomuts raided the Astrabad and Mazandaran provinces of Persia and Khorasan to kidnap local residents, whom they then sold into slavery, mainly to the Khiva Khanate.[10]

Russian conquest and rule

During the middle of the 19th century, the Yomut had relatively amicable relations with the Russian Empire, though issues persisted. Russia used this relationship to build the port Krasnovodsk in Türkmenbaşy Gulf during the early 1870s, as part of a larger campaign to counter the United Kingdom in the Great Game.[11] However, Russian troops would exploit the Yomut to further their military goals. Atabai Yomut were raided for their camels and livestock by Russian troops during a failed attack on Khiva, breaking a treaty. Several months later, Russians attempted to barter for Atabai Yomut camels for the Khivan campaign of 1873. When rejected, they once again raided the area.[12]

From 1880 to 1884 the Russian Empire began a land invasion of Turkmenistan, rapidly acquiring major towns and cities. Some Yomut tribes accepted Russian rule, such as those living in the Merv Oasis.[13] However, Russian General Mikhail Skobelev used threats to gain the loyalty of several Yomut tribes, and carried out punitive military actions against dissenters. These actions, combined with significant Yomut casualties in the Battle of Geok Tepe, damaged Russian-Yomut relations.[14]

In the 1910s, the city of Khorezm was significantly weakened by ethnic tension between Turkmens and Uzbeks. The ruling dynasty and much of the urban population was Uzbek, while the rural population was primarily composed of nomadic Yomut. In 1913, a local Yomut leader named Junaid Khan exploited this weakness and attacked the city, though Russian artillery forces prevented him from succeeding. The outbreak of World War I drew Russian troops away from garrisoning the region, and so in 1915 Junaid Khan led a successful attack against Khorezm. He was eventually forced to retreat to the Persian border due to Russian counterattacks. The outbreak of the Russian Civil War in 1917 once again weakened local Russian forces, and Junaid Khan reoccupied Khorezm. The Khan of Khiva, Isfandiyar Khan was executed, and Sayid Abdullah was installed as a puppet ruler.[15]

In July 1918 the Transcaspian Government was established in Turkmenistan, a provisional government led by Mensheviks and Social Revolutionaries against Bolshevik forces. Local Turkmen, especially Yomut proved to be uncooperative with the Transcapsian government. In response, they were mobilized against the Red Army to prevent them from clashing with the government.[16] By December most Turkmen had begun cooperating with the Transcaspian government and British forces in the region to stabilize the region, but Yomut Turkmen were revolting against the government. In response, the government began to militarily suppress the tribe.[17]

In January 1924 Junaid Khan regrouped his forces and led an unsuccessful three-week siege against the city of Khiva. In July he was driven into exile.[18]

References

  1. ^ Bosworth, C.E. "Turkmen." In Encyclopaedia of Islam, 2nd ed., edited by P. Bearman et al. Leiden: Brill, 2012.
  2. ^ Ataniyazov, Sh. "The Turkmen Tribes." Central Asian Studies Journal, vol. 14, no. 2, 1997, pp. 45–68.
  3. ^ Library of Congress. Turkmenistan: A Country Study. Washington, DC: GPO, 1996.
  4. ^ Clement, Victoria. The Peoples of Central Asia. London: Routledge, 2013.
  5. ^ Richard Tapper, "Confederations, Tribal," in *Encyclopaedia Iranica*, Vol. VI, Fasc. 1, pp. 96–102, available online at [1](http://www.iranicaonline.org/articles/confederations-tribal)
  6. ^ a b Irons 1971, p. 144.
  7. ^ a b Rasekhi et al. 2023, p. 633.
  8. ^ a b Rasekhi et al. 2023, p. 642.
  9. ^ МИР АБДУЛЬ-КЕРИМ БУХАРСКИЙ ИСТОРИЯ СРЕДНЕЙ АЗИИ
  10. ^ ТУРКМЕНЫ ИОМУДСКОГО ПЛЕМЕНИ
  11. ^ Horák 2015, p. 151.
  12. ^ Morrison 2021, p. 341-342.
  13. ^ Valerevich 2005, p. 31.
  14. ^ Horák 2015, p. 154-156.
  15. ^ Keller 2003, p. 285.
  16. ^ Thomas 2023, p. 143.
  17. ^ Thomas 2023, p. 144.
  18. ^ Keller 2003, p. 292.

Bibliography

Books

  • Irons, William (1975). The Yomut Turkmen: A Study of Social Organization among a Central Asian Turkic-Speaking Population. University of Michigan Museum of Anthropological Archaeology. doi:10.3998/mpub.11394884. ISBN 978-1-951519-13-1.
  • Morrison, Alexander (2021). The Russian conquest of Central Asia: a study in imperial expansion, 1814-1914. Cambridge: Cambridge University Press. ISBN 978-1-107-03030-5.

Journals

  • Rasekhi, Sare; Sharifian, Abolfazl; Shahraki, Mohammadreza; Silvano, Renato A. M. (2023). "Indigenous fishers' knowledge on fish behavior, fishing practices and climatic conditions in a conservation priority coastal ecosystem in the Caspian Sea". Reviews in Fish Biology and Fisheries. 33 (3): 629–648. Bibcode:2023RFBF...33..629R. doi:10.1007/s11160-022-09746-3. ISSN 0960-3166.