Stratigraphic section

A stratigraphic section is a sequence of layers of rocks in the order they were deposited. It is based on the principle of original horizontality, which states that layers of sediment are originally deposited horizontally under the action of gravity.[1]
Biostratigraphers estimate the age of stratigraphic sections by using the faunal assemblages contained within rock samples from outcrop and drill cores.[2] Geochronologists precisely date rocks within the stratigraphic section to provide better absolute bounds on the timing and rates of deposition.[3] Magnetic stratigraphers look for signs of magnetic reversals in igneous rock units within the drill cores. Other scientists perform stable-isotope studies on the rocks to gain information about past climate.[4] Stratigraphic sections can also be used to locate areas for water, coal, and hydrocarbon extraction, particularly petroleum and natural gas.
A Global Boundary Stratotype Section and Point (GSSP) is an internationally agreed upon reference point on a stratigraphic section which defines the lower boundaries of stages on the geologic time scale.[5] (Recently this has been used to define the base of a system)[6]
Gallery
-
-
A stratigraphic section of the site where Java Man was found. -
-
.jpg)
-
Stratigraphic section of formations exposed at the surface, Mesa Verde National Park, Colorado (USGS). -
Stratigraphic section of the Bouldnor Formation -
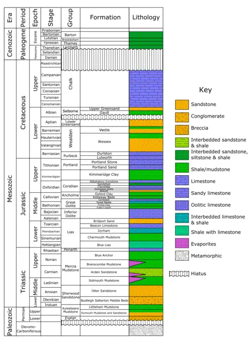
Lithostratigraphy of the Wessex Basin. -
Stratigraphic section, major tectonic events, and stratigraphic units that make up the Greater Paleozoic, Jurassic, and Cretaceous petroleum systems of the eastern Arabian Peninsula.
References
- ^ Levin, H.L. (2009). The Earth Through Time (9 ed.). John Wiley and Sons. p. 15. ISBN 978-0-470-38774-0. Retrieved 28 November 2010.
- ^ Hine, Robert. “Biostratigraphy.” Oxford Reference: Dictionary of Biology, 8th ed., Oxford University Press, 2019.
- ^ Toscano, M; Lundberg, Joyce (1999). "Submerged Late Pleistocene reefs on the tectonically-stable S.E. Florida margin: high-precision geochronology, stratigraphy, resolution of Substage 5a sea-level elevation, and orbital forcing". Quaternary Science Reviews. 18 (6): 753–767. Bibcode:1999QSRv...18..753T. doi:10.1016/S0277-3791(98)00077-8.
- ^ Hodell, David A.; Benson, Richard H.; Kent, Dennis V.; Boersma, Anne; Rakic-El Bied, Kruna (1994). "Magnetostratigraphic, Biostratigraphic, and Stable Isotope Stratigraphy of an Upper Miocene Drill Core from the Salé Briqueterie (Northwestern Morocco): A High-Resolution Chronology for the Messinian Stage". Paleoceanography. 9 (6): 835–855. Bibcode:1994PalOc...9..835H. doi:10.1029/94PA01838.
- ^ "Global Boundary Stratotype Section and Points". stratigraphy.org. International Commission on Stratigraphy. Retrieved 2022-04-02.
- ^ Knoll, Andrew; Walter, Malcolm; Narbonne, Guy; Christie-Blick, Nicholas (2006). "The Ediacaran Period: a new addition to the geologic time scale". Lethaia. 39 (1): 13–30. doi:10.1080/00241160500409223.